¡ñ
ǰÑÔ
ÒÑÍù40¶àÄ꣬ÖйúÂÄÀúÁËÈËÀàÀúÊ·ÉÏ×î´ó¹æÄ£µÄ³ÇÕò»¯¼ÓËÙÀú³Ì¡£2023Äê⣬ÎÒ¹ú³£×¡Éú³Ý³ÇÕò»¯Âʵִï66.16%£¬ÒѽøÈë³ÇÕò»¯ÖкóÆÚÉú³¤½×¶Î¡£Ð³ǽ¨ÉèͶ×ʱ߼ÊÐ§ÒæÈñ¼õ£¬¡°Ì¯´ó±ý¡±ÐÎʽµÄ¹Å°å¶¼»áÔËÓªÂß¼Öð½¥Ê§Ð§¡£¶¼»áÉú³¤½«Öð²½´Ó¡°ÔöÁ¿ÍØÕ¹Ê±´ú¡±Ïò¡°´æÁ¿ÍÚ¾òʱ´ú¡±Ì«¹ý£¬¶¼»á¸üн«³ÉΪÖйú´óÖж¼»á¿Õ¼äÉý¼¶Ê¹ÓõÄÖ÷ҪƫÏò£¬ÊÇÏÂÒ»½×¶ÎÐèÒªÅäºÏÃæÁÙµÄÒªº¦ÃüÌâ¡£
2020ÄꡰʵÑé¶¼»á¸üÐÂÐж¯¡±Ê×´ÎдÈëÎÒ¹úÎåÄêÍýÏ룬¶¼»á¸üÐÂÉý¼¶Îª¹ú¼ÒÕ½ÂÔ£¬ÆäÖ÷ÒªÐÔ±»ÌáÉýµ½Ø¨¹ÅδÓеĸ߶ȣ¬Ïà¹ØÖ§³ÖÕþ²ßÒ²½øÈë÷缯³ǫ̈ÆÚ¡£ÔÚÕþ²ßÖ§³ÖÏ£¬ÓµÓÐÏÖ³ÉÁ÷Á¿ÓÅÊÆµÄ¶¼»á´æÁ¿¿Õ¼ä£¬ÆäÈ«ÒªËØÉú²ú±¾Ç®ÒѵÍÓÚÍâΧпªÍصÄгǿª·¢Çø£¬×÷Ϊ¹¤ÒµÉý¼¶¡¢Éú³Ý¼¯¾Û¡¢²ú³ÇÈںϵÄÔØÌå×ʲú¾ß±¸¸ü¸ßµÄͶ×ÊÊÕÒæÄÜÁ¦£¬ÊÇʵÏÖ¶¼»áÔËÓª¡°¶þ´Î´´Òµ¡±µÄÖ÷Õ½³¡£¬ÒàÊÇδÀ´¶¼»á÷ÈÁ¦ËÜÔìÓëÆ·ÅÆ¾ºÕùµÄÒªº¦Ðж¯¡£
¶¼»á¸üоø²»µ«ÊǹØÓÚÈÝ»ýÂÊ¡¢¿ª·¢Á¿¡¢³öÈý𲹽ɷÖÅɵÄÕþ²ß»úÖÆ²©ÞÄ£¬Æä¸üÓ¦¸ÃÊǶàÔª¶¼»áÉú³¤ÒªËØÖع¹ÓÅ»¯µÄÀú³Ì£¬ÒªÇóʵÑéÖ÷Ìå¾ß±¸¶àά¶È¡¢¶àÌõÀíµÄרҵÄÜÁ¦ºÍÒªËØÕûºÏÄÜÁ¦¡£Îª´Ë£¬¿Ê±¹Ù·½ÓéÀÖ¶¼»á¸üÐÂÑо¿ÖÐÐÄÒÔ±±¾©µØÇøÎªÑо¿ÖØµã£¬ÃæÏò¡°É̸ÄÉÌ¡±¡¢¡°¡Á¸Ä°ì¡±¡¢¡°¾É³§¸ÄÔ°Çø¡±¼°¡°ÀϾÉÐ¡ÇøË¢Ð¡±µÈÈÈßüÐÂÈüµÀ£¬Õë¶ÔÐÔÊáÀíʵÑéÖ÷ÌåÀàÐÍ¡¢Ë¢ÐÂģʽ¼°Òªº¦Òªµã£¬ÖúÁ¦Ã÷È·µ±Ï¶¼»á¸üеÄÉú³¤½×¶ÎÓëÔËÓªÂß¼¡£
ÒÔÏÂΪ¡°¾É³§¸ÄÔ°Çø¡±Æª¡£
¾É³§¸ÄÔ°ÇøÕûÌå¸Å¿ö
Åãͬ·ÇÊ×¶¼¹¦Ð§Êè½âµÄÒ»Á¬Íƽø£¬´óÅú³ÇÁùÇø¹æÄ£ÄڵĹ¤ÒµÆóÒµÍâǨ¡£¾Ýͳ¼Æ£¬½ö¡°Ê®ÈýÎ塱ʱÆÚ£¬È«ÊÐÀÛ¼ÆÊè½âÍ˳öÒ»Ñùƽ³£ÖÆÔìÒµÆóÒµ´ï2154¼Ò£¬Í˳öÆóÒµÖ÷Òª¼¯ÖÐÔÚ½¨²Ä¡¢»úÐµÖÆÔìÓë¼Ó¹¤¡¢¼Ò¾ßºÍÄ¾ÖÆÆ·¼Ó¹¤µÈÐÐÒµ£¬ÓÐÐò×ªÒÆÊè½âÁ˲»ÇкÏÊ×¶¼¶¼»áÕ½ÂÔ¶¨Î»µÄÏà¹Ø¹¤Òµ£¬½×¶ÎÐÔÍê³É¼¯ÖÐÍ˳öÊÂÇé¡£±ðµÄ£¬ÉÐÓдó×ÚÎïÁ÷²Ö´¢ÖÐÐĵķÇÊ×¶¼¹¦Ð§¹¤Òµ±»×ªÒƳö±±¾©£¬·ºÆð´ó×ÚÏÐÖÃÀϾɹ¤Òµ³§·¿¡£
±±¾©ÊÐÕþ¸®Â½Ðø³öÃãÀøºÍÖ§³Ö±£»¤Ê¹ÓÃÀϾɳ§·¿Éú³¤ÎÄ»¯´´Ò⹤ҵµÄÏà¹ØÕþ²ß¡£°üÀ¨¡¶¹ØÓÚ±£»¤Ê¹ÓÃÀϾɳ§·¿ÍØÕ¹ÎÄ»¯¿Õ¼äµÄÖ¸µ¼Òâ¼û¡·¡¢¡¶¹ØÓÚ¼ÓËÙÊм¶ÎÄ»¯´´Ò⹤ҵÊ÷Ä£Ô°Çø½¨ÉèÉú³¤µÄÒâ¼û¡·¡¢¡¶±±¾©ÊÐÎÄ»¯´´Òâ¹¤ÒµÔ°ÇøÈ϶¨¼°¹æ·¶¹ÜÀí²½·¥¡·µÈ£¬×é³ÉÁËÐÂʱÆÚ±±¾©ÎÄ´´Ô°ÇøÉú³¤µÄÖ¸ÄÏ¡£ÔÚÕþ²ßµÄÍÆ¶¯°ïÖúºÍÊг¡ÇéÐεijÉÊìÇý¶¯Ï£¬±±¾©ÎÄ´´¹¤ÒµÉú³¤Ê®·ÖѸÃÍ¡£
×èÖ¹¡°Ê®ÈýÎ塱ĩÆÚ£¬±±¾©È«Êй²ÓÐÎÄ»¯´´ÒâÔ°Çø403¼Ò£¬ÆäÖÐÏòÑôÇøÎÄ»¯´´Òâ¹¤ÒµÔ°ÇøÊýÄ¿×î¶à£¬µÖ´ï192¼Ò(Õ¼±È47.6%)£¬´ó¶¼ÓÉÀϾɳ§·¿Ë¢Ð¶ø³É¡£
±±¾©ÎÄ»¯´´ÒâÔ°ÇøÂþÑÜ£¨¡°Ê®ÈýÎ塱ĩÆÚ£©

¾É³§¸ÄÔ°ÇøÊµÑéÕþ²ß
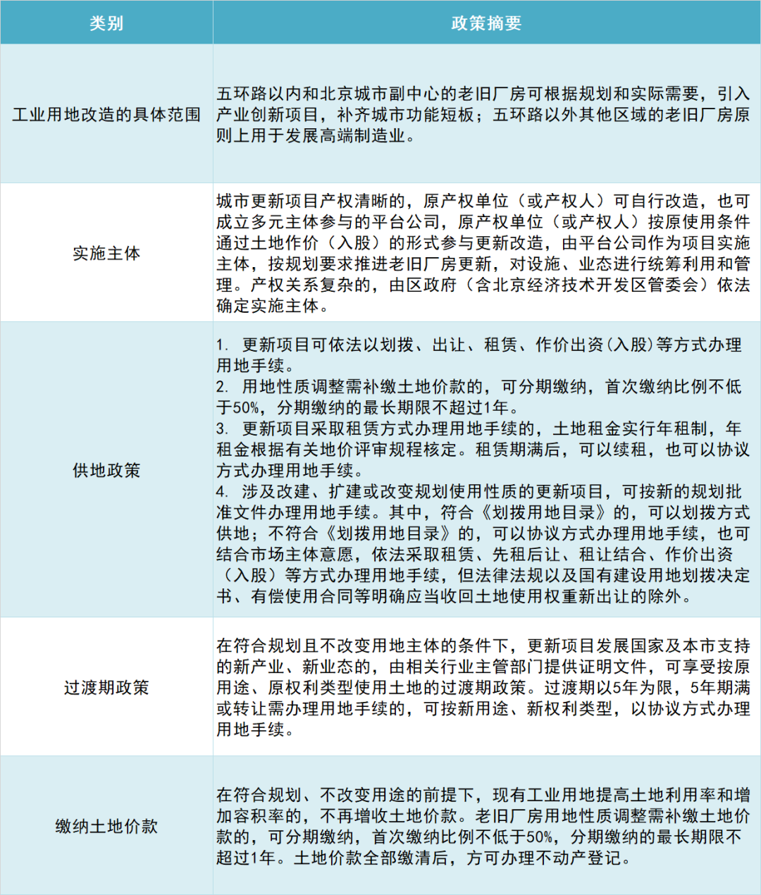
ƾ֤¡¶±±¾©Êж¼»á¸üÐÂÐж¯ÍýÏ루2021-2025Ä꣩¡·µÄ»®¶¨£¬¹ØÓÚÀϾɳ§·¿ºÍ¹¤ÒµÔ°Çø£¬±±¾©ÊÐÒªÇóµÍЧ¹¤ÒµÔ°Çø¡°ÌÚÁý»»Äñ¡±£¬ÀϾɳ§·¿¸üÐÂˢС£Ïêϸ¶øÑÔ£¬Æð¾¢Ö§³Ö¼ÈÓеÍЧ¹¤ÒµÔ°Çø¸üУ¬Ê¹ÓÃÌÚÍ˿ռ佨É蹤ҵÐͬÁ¢ÒìÆ½Ì¨£¬Íƶ¯¹Å°å¹¤Òµ×ªÐÍÉý¼¶£¬½¨Éè¹¤ÒµÔ°ÇøÍýÏëʹÓÃÐÔ×ÓÕý¸ºÃæÇåµ¥ÖÆ¶È£¬Êè½â·ÇÊ×¶¼¹¦Ð§£¬Éú³¤Ð¹¤Òµ¡¢ÐÂҵ̬£¬Èº¼¯Á¢Òì×ÊÔ´¡¢ÅàÓýÐÂÐ˹¤Òµ¡£ÍýÏëµ½2025Ä꣬ÓÐÐòÍÆ½ø700´¦ÀϾɳ§·¿¸üÐÂˢС¢µÍЧ¹¤ÒµÔ°Çø¡°ÌÚÁý»»Äñ¡±¡£
¡¶±±¾©Êж¼»á¸üÐÂÐж¯ÍýÏ루2021-2025Ä꣩¡·Ò²Ã÷È·»®¶¨Á˶ÔÉç»á×ÊÔ´¼ÓÈë¶¼»á¸üеÄÖ§³Ö£¬²¢ÔÞ³ÉÉç»á×ÊÔ´Ìáǰ¼ÓÈëÍýÏëÉè¼Æ£¬ÃãÀø×ÊÐÅʵÁ¦Ç¿µÄÃñÓªÆóҵȫÀú³Ì¼ÓÈë¸üÐÂÏîÄ¿£¬ÐγÉͶ×ÊÓ¯Àûģʽ¡£±ðµÄ£¬¹ØÓÚ¼ÓÈëµÍЧ¹¤ÒµÔ°Çø¡°ÌÚÁý»»Äñ¡±ºÍÀϾɳ§·¿¸üÐÂˢеȸüÐÂÏîÄ¿µÄÉç»á×ÊÔ´£¬ÊÐÕþ¸®Àο¿×ʲúͶ×Ê¿ÉÆ¾Ö¤ÏìÓ¦±ÈÀý¸øÓèÖ§³Ö¡£
ÏÖÔÚ£¬±±¾©ÊйØÓÚÀϾɳ§·¿¼°¹¤ÒµÓõض¼»á¸üеÄÏêϸ»®¶¨Ö÷ҪΪ¡¶¹ØÓÚ¿ªÕ¹ÀϾɳ§·¿¸üÐÂË¢ÐÂÊÂÇéµÄÒâ¼û ¡·¡¢¡¶±±¾©ÊÐÈËÃñÕþ¸®¹ØÓÚʵÑé¶¼»á¸üÐÂÐж¯µÄÖ¸µ¼Òâ¼û¡·£¨¾©Õþ·¢¡²2021¡³10ºÅ£©£¨¡°¡¶±±¾©¶¼»á¸üÐÂÒâ¼û¡·¡±£©£¬±ðµÄ£¬±±¾©Êо¼ÃÊÖÒÕ¿ª·¢Çø£¨¡°¾¿ªÇø¡±£©¹«²¼Á˸üΪϸ»¯µÄ¡¶±±¾©¾¼ÃÊÖÒÕ¿ª·¢Çø¹ØÓÚÔö½ø¶¼»á¸üй¤ÒµÉý¼¶µÄÈô¸É²½·¥£¨ÊÔÐУ©¡·£¨¡°¡¶¾¿ªÇø¶¼»á¸üÐÂÈô¸É²½·¥¡·¡±£©¡¢¡¶Òàׯгǹ¤ÒµÓõØÏÈ×âºóÈÃʵÑé²½·¥£¨ÊÔÐУ©¡·µÈ»®¶¨£¬ÆäÖ÷ÒªÄÚÈÝÈçÏ£º

¾É³§¸ÄÔ°Çø²Ù×÷·¾¶
¹ØÓڱ任ΪÎÄ´´¿Õ¼äµÄÏîÄ¿£¬Ò»Ñùƽ³£ÓÉʵÑéÖ÷ÌåÏò·¢¸Ä¡¢ÍýÏë¡¢×ÔÈ»×ÊÔ´¡¢×¡½¨µÈ²¿·ÖÉêÇë¾ÙÐÐÏîÄ¿½¨É裬ͬʱÏòÇøÎÄ»¯¹¤ÒµÖ÷¹Ü²¿·ÖÌá½»ÉêÇ룬²¢ÔÚÊÐÎÄ×ʹÜÀíÖÐÐľÙÐÐÏîÄ¿±¸°¸¡£ÎÄ´´ÏîÄ¿ÔÚÓõؽ׶οÉÏíÊÜ¡¶±±¾©Êж¼»á¸üÐÂÒâ¼û¡·ÏîϵÄÓõØÓÅ»ÝÕþ²ß£¬È磺¹ý¶ÉÆÚÓŻݡ¢ÐÒé³öÈá¢ÏÈ×âºóÈõȡ£
¹ØÓÚ²»¸Ä±äÓõØÐÔ×Ó£¬½ö¶Ô¹¤Òµ¾ÙÐÐÉý¼¶µÄÏîÄ¿£¬Ò»Ñùƽ³£ÓÉʵÑéÖ÷Ìå»òȨÁ¦ÈËÏòÊôµØÕþ¸®/Ô°Çø¹Üί»áÌύʵÑ鼯»®£¬²¢Æ¾Ö¤ÊµÑ鼯»®µÄÒªÇó¾ÙÐÐÍýÏ뽨Éè¡£¶Ô¾Åú×¼µÄ¹¤ÒµÉý¼¶ÏîÄ¿£¬ÔÚÇкÏÍýÏë¡¢²»¸Ä±äÓÃ;µÄÌõ¼þÏ£¬ÏÖÓй¤ÒµÓõØÌá¸ßÍÁµØÊ¹ÓÃÂʺÍÔöÌíÈÝ»ýÂʵ쬲»ÔÙÔöÊÕÍÁµØ¼Û¿î¡£
¹ØÓÚתÐÍÉý¼¶¡¢¸Ä±äÓõØÐÔ×ÓµÄÏîÄ¿£¬Ò»Ñùƽ³£ÓÉʵÑéÖ÷Ìå»òȨÁ¦ÈËÏòÊôµØÕþ¸®/Ô°Çø¹Üί»áÌύʵÑ鼯»®£¬ÔÚÈ¡µÃÊôµØÕþ¸®»òÔ°Çø¹Üί»áÔ޳ɺ󣬻¹ÐèÒª±¨ÊС¢ÇøÍýÏë¡¢ÁìÍÁµÈ²¿·Ö¾ÙÐÐÉó²é£¬´òµãÍýÏëµ÷½âºÍÍÁµØÏà¹ØµÄ±ä»»ÊÖÐø¡£±ðµÄ£¬ÔÚ±¨½¨Àú³ÌÖУ¬Ò²ÐèÒª¹Ø×¢±ä»»ºóÏîÄ¿µÄÌØÊâÉóºË²¿·Ö£¬Èç×ªÎªÑøÀÏÓõصģ¬ÑøÀÏ»ú¹¹ÐèÔÚÃñÕþ²¿·Ö¾ÙÐб¸°¸µÈ¡£¹¤ÒµÓõظüÐÂÏîÄ¿ÖУ¬ÓõØÐÔ×Óµ÷½âÐè²¹½ÉÍÁµØ¼Û¿îµÄ£¬¿É·ÖÆÚ½ÉÄÉ£¬Ê״νÉÄɱÈÀý²»µÍÓÚ50%£¬·ÖÆÚ½ÉÄɵÄ×îºã¾ÃÏÞ²»Áè¼Ý1Äê¡£
¾É³§¸ÄÔ°Çø½¹µãÍ´µã
1. ´ó´ó¶¼´ýË¢ÐÂÔ°Çø×ÊÔ´ÕÆÎÕÔÚ¹úÆóÊÖÖУ¬µ«²úȨÆÕ±é²»ÇåÎú£¬»òÕßΪ»®²¦Óõأ¬ÉúÒâ½ÏΪÄÑÌâ¡£ÁíÍâ×÷Ϊһ¾µÄÖÆÔìÒµÖØµãÏîÄ¿£¬ÔÚÏîÄ¿ÕÐÉÌÒý×Êʱ£¬µØ·½Õþ¸®¸øÓèÏîÄ¿·½Ò»Ñùƽ³£»áÓкܴóÓŻݡ£°üÀ¨²»ÏÞÓÚÍÁµØ¼ÛǮӯݣ¬Ë°ÊÕ·µ»¹ÓŻݣ¬ÄÉ˰ָ±êÓŻݣ¬ÉõÖÁÖ±½Ó¸øÓè×â½ð½òÌùµÈ¡£Îª´ËÕþ¸®»á¶Ô¹ÉȨתÈþÙÐÐÏÞÖÆÐÔµÄÌõ¼þÉèÖã¬Èç˰ÊÕÔÊÐí¡¢Ë°Îñ·£Ôò¼°»·±£ÏÞÖÆ¡¢¹¤ÒµÏÞÖÆµÈÊÂÏî¡£
2. ȪԴ¶àÊÇ·ÇÊ×¶¼¹¦Ð§Êè½â£¬´ó¶¼ÎªM1Óõأ¬×ª»»ÓõØÐÔ×ÓÄÑÌ⣬ËäÈ»ÏÖÔÚ¶àÖ´ÐÐÌ«¹ýÕþ²ß£¬¿ÉÊÇÏêϸ²Ù×÷·¾¶ÈÔ²»Ã÷È·¡£
3. ÎÞ·¨ÔöÌíÈÝ»ýÂÊ£¬Î¥½¨Ðè¾ÙÐвð³ý¡£ÏÖÔÚÔöÌíÈÝ»ýÂÊÐèÔÚÇø¼¶¹æÄ£ÄÚÆ½ºâ£¬ºÜÄÑÔöÌíÈÝ»ýÂÊ£¬´æÁ¿³§·¿¶à±£´æË½´îÂÒ½¨Õ÷Ï󣬸üÐÂÀú³ÌÖÐÐè¾ÙÐвð³ý¡£
¾É³§¸ÄÔ°Çø½¹µãģʽ
1. ×ÔÖ÷¸üСª¡ª×ʲú³ÖÓз½£¨Ô¹úÆó£©×ªÐͳÉÎªÔ°ÇøÄ±»®Õߣ¬»ò´ÓÔ¹úÆóµÄÁôÊØ¹ÜÀíÍŶÓÖзõ»¯³öеÄÔËÓªÍŶӣ¬´ú±íÏîÄ¿Èçºãͨ¹ú¼ÊÁ¢ÒìÔ°¡£
2. ÊÚȨÔËÓª¡ª¡ª×ʲú³ÖÓз½£¨Ô¹úÆó£©½«ÔÓг§·¿ÒԽϵͼÛÇ®ºã¾Ã×âÁÞ¸ø×¨ÒµµÄÔËÓª·½£¬ÓÉÔËÓª·½ÈÏÕæ·Ð¡¢Ë¢Ð¡¢¶¨Î»¡¢ÕÐÉÌ¡¢×âÁÞÒÔ¼°ºóÐø·þÎñ¡£Ä¿½ñÔ°ÇøÒÔÕâÀàÇéÐÎˢоӶ࣬²¢ÐγÉÁËÒ»¶¨µÄ¹æÄ£¡£ÕâһģʽҲΪ½õºÍ¡¢µÂ±ØµÈÖ÷Á÷µÄÎÄ»¯¹¤ÒµÔ°ÇøÔËÓªÉÌËù½ÓÄÉ¡£Ä£Ê½½¹µãÊÇÌáÇ°Ëø¶¨µÍ×â½ð£¬²¢ÔÚ½«ÎïÒµ²úȨˢзкó¶ÔÍâ³ö×⣬½üЩÄê´æÁ¿³§·¿»ñÈ¡±¾Ç®Öð½¥Ôö¸ß£¬¼ÓÖ®´æÁ¿³§·¿³ÖÓз½·×·×ϳ¡£¬ÐÐÒµ¾ºÕù¼Ó¾ç£¬ÐÐÒµÁúÍ·ÒÑ×îÏÈÏò¹«Ô¢¡¢ÉÌÒµµÈÁìÓòÍØÕ¹¡£
3. ίÍÐÔËÓª¡ª¡ª×ʲú³ÖÓз½£¨Ô¹úÆó£©Î¯ÍÐרҵÔËÓª¹«Ë¾Ìṩ¶¨Î»Éè¼Æ¡¢¸Ä½¨¹¤³Ì¹ÜÀí¡¢ÕÐÉÌ¡¢ÔËÓª¹ÜÀíµÈ·þÎñ£¨Çá×ʲúģʽ£©¡£Ô°ÇøÎ¯ÍÐÔËÓªÓªÒµÒÑÉú³¤¶àÄ꣬³ýÔ°ÇøÔËÓªÆóÒµÍ⣬ÈçBeeplusµÈÍŽá°ì¹«¡¢ÉÌ¹ÜÆóÒµÒ²·×·×½øÈëÕâÒ»ÁìÓò£¬Ä¿½ñÒѳɺ캣¡£
ϰ×ÜÊé¼ÇÖ¸³ö£º¡°ÀúÊ·ÎÄ»¯ÊǶ¼»áµÄÁé»ê£¬ÒªÏñ¾´ÖØ×Ô¼ºµÄÉúÃüÒ»Ñù±£»¤ºÃ¶¼»áÀúÊ·ÎÄ»¯ÒŲú¡£¡±ÀϾɳ§·¿×÷Ϊ¶¼»áÀúÊ·Éú³¤µÄÒŴ棬ÊÇÕ¹ÏÖÆä¹¤ÒµÎÄ»¯µÄÖ÷Òª´°¿ÚÇ徲̨£¬Ò²ÊÇÑÓÐø¶¼»áÎÄÂö¡¢ÍØÕ¹¶¼»áÎÄ»¯Éú³¤¿Õ¼äµÄ½¹µãÔØÌå¡£×ݹ۶¼»á¸üÐÂ×Ô¼ºµÄÉú³¤ÂöÂ磬½«ÀϾɹ¤Òµ³§ÇøË¢Ð³ÉÉÌÒµ×ÛºÏÌå¡¢ÏûºÄÌåÑéÖÐÐÄ¡¢½¡ÉíÐÝÏÐÓéÀÖÖÐÐĵȶ๦Ч¡¢×ÛºÏÐÔÐÂÐÍÏûºÄÔØÌåÒ»Ö±ÊÇÒ»Ìõ½¹µãÖ÷Ïß¡£ÆÚ´ýÔÚÕþ²ßµÄ½øÒ»²½Ö§³ÖÏ£¬Ô½À´Ô½¶àµÄÀϾɹ¤³§ÄÜÒÔÒÕÊõ´´Òâ¡¢¹¤ÒµÖØËÜ¡¢ÉÌÒµ¼¤»îµÈÐÎʽʵÏÖÉý¼¶Ë¢Ð¡¢ÆÆ¼ë³Éµû¡£
¿Ê±¹Ù·½ÓéÀÖ×Éѯ¶¼»á¸üÐÂÑо¿ÖÐÐÄ
¿Ê±¹Ù·½ÓéÀÖ¶¼»á¸üÐÂÑо¿ÖÐÐÄÖÂÁ¦ÓÚ̽Ë÷Öйú¶¼»áÄÚÔÚʽÉú³¤ÐÂʱÆÚµÄ´æÁ¿ÌáÖÊË¢ÐÂÓëÔöÁ¿½á¹¹µ÷½â£¬Íƶ¯¶¼»á¿ª·¢½¨ÉèÔËӪģʽת±ä£¬ÖúÁ¦½¨ÉèÁ¢Òì¶¼»á¡¢ÂÌÉ«¶¼»á¡¢Öǻ۶¼»á¡¢ÈËÎͼ»á¡£ÎÒÃÇרעÓÚ¸üлúÖÆ¡¢¹¤ÒµÍýÏëÓëµ¼Èë¡¢¶¼»á×ʲúÔË×÷µÄÀíÂÛÑо¿¡¢Ä£Ê½Á¢Ò졢ʵ¼ùÂ䵨ºÍÈö²¥¸³ÄÜ¡£
ɨһɨ
¹Ø×¢ÎÒÃÇ
µØÖ·£º±±¾©ÊÐÏòÑôÇø±±Ô·Â·86ºÅÔºEÇø213¶°
Óʱࣺ100101
ÁªÏµµç»°£º010-84108866£¨×Ü»ú£©
ÓªÒµ×Éѯ£º400-093-2688£¨Ãâ»°·ÑÖ±²¦£©