一
“虚/实”固浮比例

通过下表举例,假设员工的月薪标准为10000元,浮动薪酬标准为4000元,当绩效系数规模为0.8-1.2时,员工的浮动薪酬规模为“3200元-4800元”。现在我们再去看浮动薪酬的现实占比为35%-44%,而这才是实着实在的浮动薪酬占比。而当员工的绩效系数规模调解为0.8-1.5时,员工的浮动薪酬规模变为了“9200元-12000元”,现实浮动薪酬占比变为了35%-50%。这就说明,即便浮动薪酬占比稳固(而非一味提高其占比),依旧可以通过调理绩效系数来影响浮动薪酬对员工的激励作用,绩效系数的规模越大,浮动薪酬的规模也就越大,从某种意义上来说,对员工的激励作用越强。

二
薪酬业绩弹性系数
薪酬业绩弹性系数=浮动薪酬变换率/业绩变换率=[(浮动薪酬-浮动薪酬标准)/浮动薪酬标准]/[(现实完成业绩-业绩目的)/业绩目的],以下简称弹性系数。
其中,业绩是指销售额、营业收入、利润或其他业绩指标。
以一名销售职员为例。假设销售职员浮动薪酬标准为4000,第2季度销售业绩目的为100万,现实完成业绩金额为120万,绩效系数=现实完成业绩/业绩目的=120/100=1.2。
凭证以上条件,弹性系数=[(4800-4000)/4000]/[(120-100)/100]=1
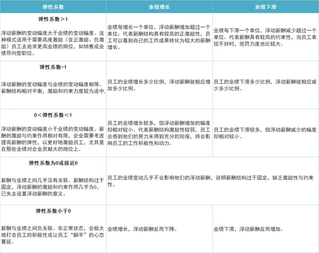
那么这个1代表了什么寄义呢?通过下表我们来看看弹性系数的意义。

团结上表的剖析,就可以得知:想要真正施展浮动薪酬的激励作用,是何等难题且要害!企业可以针对差别岗位以及统一岗位完成的业绩差别时,无邪调解弹性系数的设置规则,从而资助企业“把钱花在刀刃上”,真正做到充分激励和约束。例如,若对某一岗位的激励导向为 “重奖轻罚”,那么当现实业绩逾越目的时,弹性系数可设定为大于1;而当现实业绩未达目的时,弹性系数则可设定为0到1之间。只有真正明确了本文的内容,在要害决议时方能显专业高度!
扫一扫
关注我们
地址:北京市向阳区北苑路86号院E区213栋
邮编:100101
联系电话:010-84108866(总机)
营业咨询:400-093-2688(免话费直拨)