½üÆÚ£¬¶àÊ¡Ðû²¼ÏÂϽ²¿·ÖµØÇøÂþÑÜʽ¹â·ü³ÐÔØÁ¦Æ·¼¶Ô¤¾¯£¬³¬150¸öµØÇøÂþÑÜʽ¹â·üÒÑÎÞÐÂÔö½ÓÈë¿Õ¼ä¡£ÀýÈ磬ºþ±±Ê¡ÏåÑôÊÐÈ«ÊÐÈ«ÓòΪºìÇø£¨ºìÇøÒâζ×ÅÔÚ³ÐÔØÁ¦»ñµÃÓÐÓøÄÉÆÇ°£¬ÔÝÍ£ÐÂÔöÂþÑÜʽµçÔ´½ÓÈ룩¡£
ÔçÔÚÈ¥Äê6Ô£¬É½¶«¡¢ºÚÁú½¡¢ºÓÄÏ¡¢Õ㽡¢¹ã¶«¡¢¸£½¨6¸öÊÔµãÊ¡·Ý¾ÍÒÑ¿ªÕ¹ÁËÂþÑÜʽ¹â·ü½ÓÈëµçÍø³ÐÔØÁ¦¼°ÌáÉý²½·¥ÆÀ¹ÀÊÔµãÊÂÇé¡£×èÖ¹2023Äê12ÔÂ25ÈÕ£¬6¸öÊÔµãÊ¡·Ý¾ùÒÑÍê³ÉÂþÑÜʽ¹â·üµçÍø³ÐÔØÁ¦ÆÀ¹À£¬³ýÕã½ÍâÆäÓà5¸öÊ¡·Ý¾ùÃæÁÙÒ»¶¨µÄÏûÄÉѹÁ¦¡£
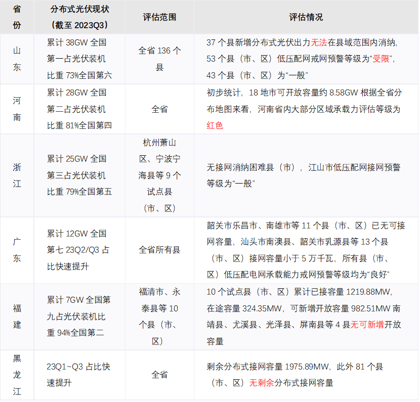
±í1 2023ÄêÁùÊÔµãÊ¡·ÝÂþÑÜʽ¹â·ü½ÓÍø³ÐÔØÁ¦ÆÀ¹À

Õë¶ÔµçÍøÈÝÁ¿ÊÜÏÞÏ»§ÓÃÂþÑÜʽ¹â·ü·¢µç²¢ÍøÄѵÄÎÊÌ⣬½â¾ö·½·¨Ö÷ÒªÓÐËÄÖÖ¡£
ÔöÁ¿ÅäµçˢРÖÇÄܵçÍø¡¢ÐéÄâµç³§ÏµÍ³¹¹½¨
ÏȽøµÄͨѶÊÖÒպͿØÖƼܹ¹£¬¿É½«ÂþÑÜʽ·¢µç¡¢ÂþÑÜʽ´¢ÄÜÉèÊ©¡¢¿É¿Ø¸ººÉµÈ²î±ðÀàÐ͵ÄÂþÑÜʽ×ÊÔ´¾ÙÐÐÕûºÏÐͬ£¬¸ü׼ȷµØ¼à²âºÍ¿ØÖƵçÁ¦Á÷¶¯£¬ÓÅ»¯µçÍøÔËÐУ¬ÊµÏÖʵʱ¸ººÉ¹ÜÀí¡¢¹ÊÕϼì²âºÍ¿ìËÙ»Ö¸´µÈ¹¦Ð§£¬Ìá¸ßÂþÑÜʽµçÔ´¡¢ÏûÄÉÒÔ¼°µçÍøµÄÆ¥Åä¡£
ÀýÈçÀ¼ÏªÊнݰ²µÍ̼Ê÷Ä£Ô°ÇøµÄÖÇÄÜ΢µçÍøÏîÄ¿£¬ÜöÝÍÆóÒµÓÃÄÜÄܺĿØÖƵ¥Î»¡¢¹â·ü×ÅÁ¦¼ì²âÄ£¿é£¬µçÍøÔËÐг±Á÷ÆÊÎö£¬´¢ÄÜͶÇпØÖÆ£¬³äµç×®ÔËÐÐ״̬ʵÑé¼à¿Ø£¬¹¹½¨ÆóÒµ¼¶Î¢ÐÍ¡°Ô´-Íø-ºÉ-´¢¡±»¥¶¯µ¥Î»¡£µ«ÏÖÔÚÎÒ¹úÖÇÄܵçÍø¡¢ÐéÄâµç³§ÈÔ´¦ÓÚ³õ¼¶ÊÔµã½×¶Î£¬ÈÔÐè̽Ë÷ºÍÍÆ¹ã¡£
ÐèÇó²à¹ÜÀí
ÐèÇó²à¹ÜÀí£¬¿ÉÒÔÓÅ»¯¸ººÉµÄÂþÑÜ£¬×èÖ¹ÔÚÄ³Ð©ÇøÓò¼¯Öб¬·¢¸ß¸ºÔØÇéÐΣ¬´Ó¶ø¼õÇáµçÍøµÄ¼ç¸º¡£
ÆäÖУ¬ÍêÉÆµç¼Û»úÖÆÊÇÒ»¸öÖ÷ÒªÖ§³ÖÌõ¼þ¡£Èôµç¼ÛϵͳδÍêÈ«ÌåÏÖ²î±ðʱ¼ä¶ÎµÄµçÁ¦¹©ÐèÇéÐΣ¬Ôò¹â·ü·¢µçÓëÓõçÔÚʱ¼äÉϵĴíÅäÎÞ·¨³ä·Öͨ¹ý¼ÛÇ®ÐźÅÌåÏÖ£¬µ¼Ö¹â·üÉú³¤¹æÄ£Óëµ÷ÀíÄÜÁ¦µÄÉú³¤¹æÄ£²»Æ¥Å䣬Ðè×èÖ¹½«°×ÌìËùÓж¨³ÉµÍ¹È¼ÛµÄ¡°Ò»µ¶ÇС±£¬¾¡¿ì½«·Öʱµç¼ÛÏòÊг¡»¯¶¨¼Ûת±ä¡£
ÉèÖô¢ÄÜϵͳ
ÂþÑÜʽ¹â·üÐÐҵδÀ´»ò½«ÓÀ´Ò»¶ÎÀä¾²ÆÚ£¬Á½¸ö·½ÃæµÄÎÊÌâÖð½¥Õ¹ÏÖ£º³ÐÔØÁ¦È±·¦Ï¢Õù¾ö¼Æ»®±¾Ç®µÄÉÏÉý¡£
Ê×ÏÈ£¬Ëæ×ÅÂþÑÜʽ¹â·üÏîÄ¿µÄ¿ìËÙÉú³¤£¬µçÍø³ÐÔØÄÜÁ¦Öð½¥³ÉÎªÖÆÔ¼¹â·ü½ÓÈëµÄÆ¿¾±¡£µçÍøµÄÉè¼ÆºÍ½¨ÉèÐèҪʱ¼ä£¬¶øÂþÑÜʽ¹â·üÏîÄ¿µÄѸÃÍÔöÌí¿ÉÄÜÁè¼ÝÁ˵çÍøÉý¼¶µÄ³ÌÐò£¬µ¼ÖÂÁ˳ÐÔØÁ¦È±·¦µÄÎÊÌâ¡£
ΪÁËÒ»Á¬Íƶ¯»§ÓÃÂþÑÜʽ¹â·üµÄÉú³¤£¬ÐèÒª×ÛºÏ˼Á¿½â¾ö¼Æ»®µÄ±¾Ç®Ð§Òæ¡¢ÊÖÒÕÁ¢ÒìºÍÕþ²ßÖ§³Ö£¬ÒÔ˳ӦµçÁ¦ÏµÍ³µÄÉý¼¶ÐèÇóºÍÍÆ¶¯¿ÉÔÙÉúÄÜÔ´µÄ¿ÉÒ»Á¬Éú³¤¡£
ɨһɨ
¹Ø×¢ÎÒÃÇ
µØÖ·£º±±¾©ÊÐÏòÑôÇø±±Ô·Â·86ºÅÔºEÇø213¶°
Óʱࣺ100101
ÁªÏµµç»°£º010-84108866£¨×Ü»ú£©
ÓªÒµ×Éѯ£º400-093-2688£¨Ãâ»°·ÑÖ±²¦£©